我院喜获2023年国家自然科学基金项目资助18项
发布人:张瑛
发布日期:2023-08-24
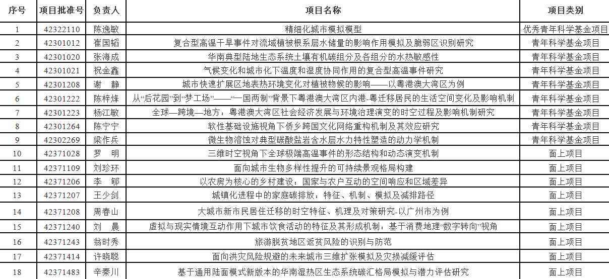
近日,2023年国家自然科学基金项目评审结果公布,我院共有18项国家自然科学基金项目获批立项资助,其中优秀青年科学基金项目1项、面上项目9项及青年科学基金项目8项。立项清单如下:

向以上获得2023年国家自然科学基金项目资助的老师表示热烈祝贺!
美编:吕慧琳
初审:邓毅梅
审核:辛秦川
审核发布:岳辉
1829
Share






